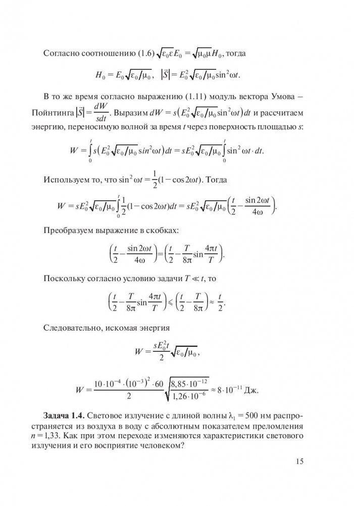
Оптика. Решение задач
35.70
BYN
Доставка в Минск:
26 Февраля (Чт) - 27 Февраля (Пт)
Доставка в регионы:
02 Марта (Пн) - 04 Марта (Ср)
Для студентов УВО всех специальностей, изучающих курс классической общей физики, преподавателей УВО и ССУЗов, учителей средних общеобразовательных школ.
Подробно, доступно изложено решение задач по основным разделам курса классической оптики. В ряде задач проведено дополнительное исследование полученных решений. Для лучшего понимания и усвоения материала каждая глава содержит отдельные элементы теории, необходимые для решения приведенных задач, а также задачи для самостоятельного решения.
Артикул
u29814
Тип обложки
твердый переплет
Автор
Штрих код
9789850629814
Год
2018
Страниц
334
Язык
Русский
Размеры
145х200 мм
Вес
420 гр.
Предмет
Назначение


Будьте первыми, кто оставит отзыв!